Le Tableau économique du docteur Quesnay, dit le « zig-zag » (fig. 1), était considéré par Joseph Schumpeter comme l’acte de naissance, ou plutôt l’entrée dans l’âge de raison de la discipline économique1. Élaboré entre 1758 et 1767, le « zig-zag » est en effet le tout premier modèle économétrique ayant l’ambition d’expliquer les conditions d’un équilibre général, fondé sur une analyse structurelle des flux et des interdépendances entre agents ; premier modèle formalisant ou préfigurant, ce faisant, les notions de capital et de consommation2. Il s’agit également du tout premier schéma engageant l’économie politique dans les voies de la rhétorique graphique : une innovation de forme qui, aux côtés de la mathématisation, participe grandement à donner à l’économie et aux économistes les qualités respectives de science et de scientifiques. Le Tableau économique est cependant demeuré, en tant qu’essai de modélisation visuelle, un hapax en son siècle.
Figure 1.
Victor Riquetti de Mirabeau, Le « Tableau économique » dans Philosophie rurale, Amsterdam, Les libraires associés, 1763, non paginé, gravure, in-4. Source : Gallica / Bibliothèque nationale de France.
Crédits : Gallica / Bibliothèque nationale de France.
Les efforts de vulgarisation entrepris par Mirabeau pour rendre sensibles les arguments d’un modèle par trop original ou complexe disent déjà quelque chose de cet échec à faire souche3. La physiocratie dont Quesnay était le chef de file n’était du reste, comme Arnaud Orain l’a rappelé, qu’une des écoles économiques de la France d’Ancien Régime, et la seule à partager l’ambition d’accorder commerce et lois de la nature. La « science du commerce » concurrente s’envisageait comme un empirisme, compilant les particularismes historiques et locaux de l’échange4. L’utilisation de la forme schéma, qui manifeste quelque aspiration normative, ne pouvait dès lors manquer d’être limitée. L’économie n’était au surplus pas confinée à quelques salons et antichambres. Le débat public mobilisait un grand nombre d’agents pour qui la façon de parler d’intérêt importait tout autant que le fond5. L’aversion des négociants pour « l’esprit de système », jadis identifiée par Jean-Pierre Hirsch, leur était un moyen de marquer, par la langue, leur opposition aux velléités de réforme théoriquement profitables des théoriciens6. Le champ du savoir économique à la fin du xviiie siècle était ainsi un agrégat de sphères plus juxtaposées que hiérarchisées : l’économie des économistes côtoyait l’ars mercatoria et le jargon juridico-économique des débats entre marchands et ministres, mais aussi « l’idiome corporatif7 » des métiers et des ateliers. L’insuccès de la méthode graphique du Tableau économique tient, en partie, à ces divisions.
Recentrer le regard sur ces difficultés de communication peut néanmoins affiner notre compréhension de l’influence qu’eut le bourgeonnement de l’économie politique en tant que discours formalisé. Appréhender la forme schéma, mais aussi d’autres méthodes et arguments économiques comme des ressources discursives, mobilisées ou rejetées dans le cadre d’épreuves variées par des acteurs variés, autorise une meilleure histoire des idées : une histoire prenant en compte tout le spectre de la connaissance, et capable de reconnaître la compétence interprétative et créatrice du plus grand nombre.
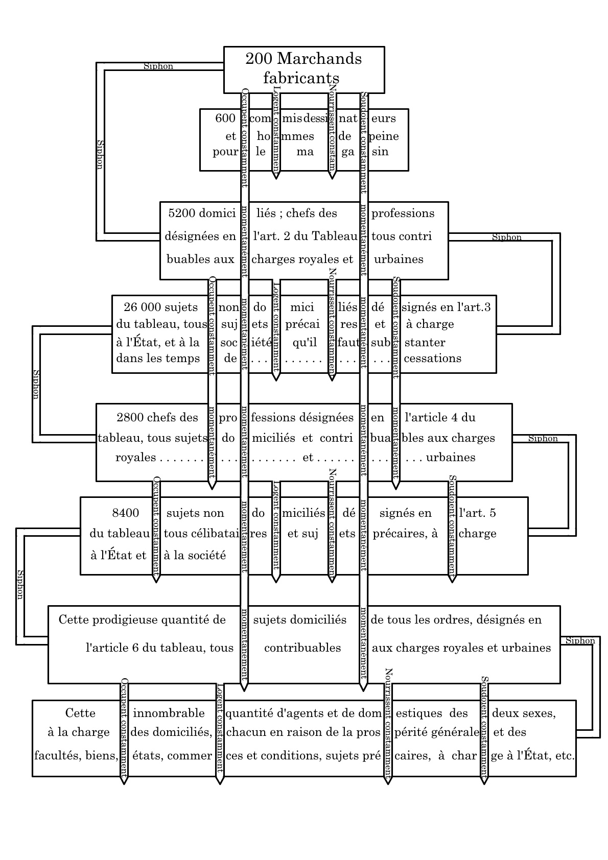
Un document, récemment découvert dans les archives de l’Académie des sciences, arts et belles-lettres de Lyon, pourrait servir de plaidoyer pour une telle attitude. Il s’agit du « siphon » (fig. 2), une représentation graphique du fonctionnement de la fabrique lyonnaise de soieries, créée en 1777, qui accompagne une réponse à la question posée cette année-là dans le cadre du concours lyonnais8 – lequel demandait aux beaux esprits de trouver le moyen d’occuper les ouvriers du textile lors des périodes de chômage, alors fréquentes et prolongées9.
Figure. 2.
Le « siphon », relevé du dessin à l’encre sur papier réglé, Lyon, 1777, environ 30 x 20 cm. Source : Académie des sciences, arts et belles-lettres de Lyon, ms. 238-2, fº 109.
Crédits : Académie des sciences, arts et belles-lettres de Lyon.
Ce schéma, en tant que tel, est en soi une rareté : il s’agit d’une des seules images du xviiie siècle partageant avec le « zig-zag » l’ambition de résumer le fonctionnement d’un système productif. Mais sa singularité tient encore à l’identité de ses auteurs : très probablement un collectif d’ouvriers en soie lyonnais qui, avec l’aide de quelque avocat10, ont tenté de transformer le concours en tribune. La lecture des mémoires qui accompagnent le « siphon » laisse là-dessus peu de doute. Le concours intervient en pleine période de renégociation des règlements de fabrique, et le texte explicatif, signé « hic », vise à démontrer que le régime de la manufacture lyonnaise est « un composé de mépris, d’ostentation, d’injustice, de domination, et de despotisme11 ». Comme tous les factums ouvriers depuis le début du siècle, les auteurs plaident pour alléger la sujétion de l’ouvrier tisserand vis à vis du marchand-fabricant qui l’emploie « à façon » – c’est-à-dire en sous-traitance. Juste un an après l’expérience de Turgot qui a mené à la suppression temporaire des corporations12 – première grande démonstration de force du parti physiocrate – les subalternes s’emparent d’un langage devenu langage de pouvoir pour peser dans la discussion.
Du Tableau économique, on retrouve ici la volonté de démontrer l’interdépendance des différentes classes du corps social via la cartographie des flux qui les lient (fig. 3). Et comme dans les tableaux en déséquilibre de Quesnay, il s’agit de montrer les freins que certaines régulations opposent à la bonne circulation des richesses : expliquer comment un « régime » qui « constitue la seule classe marchande en un siphon toujours aspirant et desséchant tout ce qui ne lui est pas positivement homogène » cause la « haute misère » des ouvriers en soie, laquelle « reflu[e] directement sur toutes les classes d’artisans, de consommateurs, de cultivateurs et de propriétaires », et provoque des « non valeurs dans la perception des impôts, des tributs et des droits de toute nature sur tous les objets de consommation, sur tous les revenus réels et industriels13 ». La focale sur les manufactures est nouvelle. Mais le génie du « siphon » est précisément d’y intéresser la physiocratie. Quesnay comptait trois classes sociales : la « stérile », urbaine et manufacturière, utile par sa seule consommation de denrées agricoles ; les « propriétaires » investisseurs, dont les avances irriguent l’économie ; la « productive » des cultivateurs enfin, seuls créateurs de richesse nette. Sans remettre en cause cette macro-structure, ni le préjugé défavorable à l’industrie, le schéma remet subtilement l’artisanat et les artisans au centre du jeu, en prouvant que les dynamiques internes de la classe stérile menacent l’équilibre général : qu’elles favorisent une mauvaise redistribution des avances de la classe propriétaire – qui forme la clientèle de la fabrique – et empêchent donc la reconstitution vitale des fonds agricoles.
Figure. 3.
Le « siphon », 1777, transcription du dessin original.Crédits : Antoine Ropion
Chaque rectangle représente ici une « classe » dans l’ordre corporatif et la division du travail de la manufacture lyonnaise : les « 200 marchands-fabricants », les « 5 200 » maîtres-ouvriers ou l’« innombrable quantité d’agents » qui occupent ce qu’on appellerait aujourd’hui des emplois indirects. L’ordre dans lequel les acteurs apparaissent, de haut en bas, est déterminé par leur rôle dans l’émission et redistribution des flux qui font le système productif, représentés par les flèches verticales qui partent de ou traversent chaque rectangle. Au sommet : les marchands dont les avances servent à « occuper, loger, nourrir, soudoyer » totalement ou partiellement tous les autres. Plus bas, les maîtres-ouvriers, salariés des marchands, qui entretiennent à leur tour « 26 000 sujets » de leurs employés, dont la consommation entretient ensuite, indirectement, une « prodigieuse quantité » de détaillants – bouchers, boulangers, tailleurs, etc. Dans cette chaîne, deux catégories de flux, reliant deux sortes d’agents sont distinguées. Certains liens se maintiennent « constamment » : ils figurent les transferts monétaires et en nature réalisés au sein de l’unité productive familiale, unissant les chefs « domiciliés », « contribuables aux charges royales et urbaines », à leurs employés « précaires ». Ils servent à satisfaire les besoins vitaux des individus, d’où leur permanence. D’autres transferts n’opèrent que « temporairement » : ils représentent les salaires ou façons, reliant les « chefs » entre eux, et sont indexés sur le débit des étoffes lyonnaises, potentiellement taris par la conjoncture ou les stratégies des marchands, d’où leur caractère temporaire. Or, comme l’exprime chaque flèche, un même transfert est à la fois ultimement déterminé par les aléas commerciaux et employé aux dépenses de consommation. La surdétermination des flux par les individus s’adonnant à la spéculation commerciale nuit alors au système social et à la richesse nationale. C’est ce que signale le « siphon », qui n’est pas un flux, sinon en négatif : l’idée qu’une poignée d’acteurs peut obérer la capacité de consommation de toute une grande ville. Une seule solution s’imposerait – et elle n’est pas neuve – : supprimer le monopole marchand sur les fonctions commerciales, afin que tous les chefs d’atelier puissent avoir directement accès à l’argent de la classe des propriétaires. Ils ne le renverraient que mieux vers la classe productive…
L’argumentaire, on le voit, conserve les fins et le centre de gravité moral des anciens factums. Mais le portrait de l’ouvrier en agent de consommation opère une traduction inédite. Le « siphon » engage un dialogue serré entre idées du peuple et langue des élites. C’est là une démonstration unique d’habileté rhétorique. Elle est à rapprocher d’une autre innovation de forme que les ouvriers lyonnais affinent dans les années 1770 : les budgets14, qui reconstituent les recettes et dépenses d’un atelier type – évidemment déficitaire –, et lient pareillement la cause immédiate des salaires aux enjeux macro-économiques de la consommation. La virtuosité partagée de ces deux formules révèle la dose de calcul qui repose au fond des accrocs autrement repérés dans la trame du débat économique. La possibilité d’un dialogue savant entre intervenants issus d’horizons intellectuels et sociaux forts différents dévoile l’égale richesse des expertises peuplant le bas comme le haut de l’échelle des savoirs et des êtres, et confirme l’importance de rattacher l’économie aux fils de son économie discursive. Un paradigme peut-être capable de consolider ce que le « siphon » nous suggère : à savoir que l’analyse économique fut, au moins au xviiie siècle, une science démocratique par excellence.



